您好!欢迎来到 ChemDig
登录
注册
发布供应信息
我的ChemDig
供应商中心
网站导航
中文
Chemdig
化工材料平台
商品
搜索
热搜 :
阿维菌素
化工性质
首页
产品目录
CAS目录
首页
>
化工性质
>
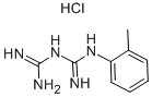
1-氨基脲-N-(2-甲基苯基)甲亚胺盐酸盐
基本性质
安全信息
CHS信息
生产方法及用途
1-氨基脲-N-(2-甲基苯基)甲亚胺盐酸盐
中文名称:
1-氨基脲-N-(2-甲基苯基)甲亚胺盐酸盐
英文名称:
1-carbamimidamido-N-(2-methylphenyl)methanimidamide hydrochloride
CAS:
4751-99-9
分子式:
分子量:
EINECS号:
中文同义词
英文同义词
基本性质
安全信息
CHS信息
生产方法及用途
供应商
更多>
上海皓鸿生物医药科技有限公司
产品名称:
1-氨基脲-N-(2-甲基苯基)甲亚胺盐酸盐
CAS:
4751-99-9
规格:
100mg | 250mg | 1g | 5g | 10g | 25g | 100g
关于我们
企业会员
CAS目录
产品目录
法律声明
联系电话:
Copyright © 京ICP备2023001500号