您好!欢迎来到 ChemDig
登录
注册
发布供应信息
我的ChemDig
供应商中心
网站导航
中文
Chemdig
化工材料平台
商品
搜索
热搜 :
阿维菌素
化工性质
首页
产品目录
CAS目录
首页
>
化工性质
>
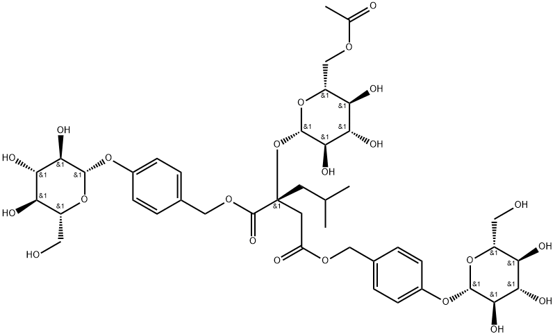
Gymnoside III
基本性质
安全信息
CHS信息
生产方法及用途
Gymnoside III
中文名称:
Gymnoside III
英文名称:
Gymnoside III
CAS:
899430-03-6
分子式:
C
42
H
58
O
23
分子量:
931
EINECS号:
中文同义词
英文同义词
Gymnoside III
基本性质
沸点
1109.8±65.0 °C(Predicted)
密度
1.55±0.1 g/cm3(Predicted)
酸度系数(pKa)
12.69±0.70(Predicted)
安全信息
CHS信息
生产方法及用途
供应商
更多>
北京百灵威科技有限公司
产品名称:
手参苷 III
CAS:
899430-03-6
规格:
5MG
关于我们
企业会员
CAS目录
产品目录
法律声明
联系电话:
Copyright © 京ICP备2023001500号