您好!欢迎来到     ChemDig
发布供应信息 我的ChemDig 供应商中心 网站导航 中文图标 中文 图标
热搜 : 阿维菌素
首页 > 化工性质 > 有机原料 > 羧酸类化合物及衍生物 > D-核糖-5-磷酸钠
108321-99-9

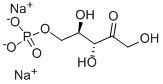
D-核糖-5-磷酸钠

中文名称: D-核糖-5-磷酸钠
英文名称: D-RIBULOSE 5-PHOSPHATE DISODIUM SALT
CAS: 108321-99-9 分子式: C5H9Na2O8P 分子量: 274 EINECS号:
中文同义词 D-核糖-5-磷酸钠 英文同义词
D-RIBULOSE 5-PHOSPHATE DISODIUM SALT

基本性质

熔点
113 - 117°C
溶解度
H2O: 50 mg/mL, clear, light yellow
形态
Solid
颜色
White to Off-White

安全信息

危险品标志
Xi
危险类别码
安全说明
WGK Germany
3
F
危险性描述

CHS信息

危险性符号(GHS)
警示词
Warning
防范说明

生产方法及用途

联系电话:
Copyright © 京ICP备2023001500号