您好!欢迎来到     ChemDig
发布供应信息 我的ChemDig 供应商中心 网站导航 中文图标 中文 图标
热搜 : 阿维菌素
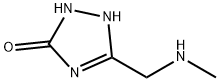
首页 > 化工性质 > 5-甲基氨基甲基-2,4-二氢-[1,2,4]噻唑-3-酮
660412-53-3

5-甲基氨基甲基-2,4-二氢-[1,2,4]噻唑-3-酮

中文名称: 5-甲基氨基甲基-2,4-二氢-[1,2,4]噻唑-3-酮
英文名称: 5-METHYLAMINOMETHYL-2,4-DIHYDRO-[1,2,4]TRIAZOL-3-ONE
CAS: 660412-53-3 分子式: C4H8N4O 分子量: 128 EINECS号:
中文同义词 5-甲基氨基甲基-2,4-二氢-[1,2,4]噻唑-3-酮 英文同义词
5-METHYLAMINOMETHYL-2,4-DIHYDRO-[1,2,4]TRIAZOL-3-ONE

基本性质

安全信息

危险品标志
Xi

CHS信息

生产方法及用途

图标

供应商

更多>
北京百灵威科技有限公司
产品名称:
       CAS: 660412-53-3
       规格: 500mg | 1g
北京百灵威科技有限公司
产品名称:
       CAS: 660412-53-3
       规格: 500mg
杰达维(上海)医药科技发展有限公司
产品名称:
       CAS: 660412-53-3
联系电话:
Copyright © 京ICP备2023001500号